User Tools

Site Tools


product:usb2ax:specs

This is an old revision of the document!


USB2AX: Specs

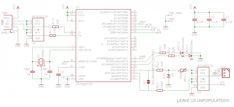
Schematics


All Eagle files

Bill Of Material

FIXME

Mechanical

FIXME

product/usb2ax/specs.1364786019.txt.gz · Last modified: 2013/04/01 05:13 by xevel